華為逆變器采集MODBUS配置點表下載,具體的需要根據設備型號是否對應參考
<<>
| 設備名稱(DevName) | 測點名稱(TagName) | 物模型標識(測點描述) | 功能碼 | 讀寫屬性 | 系數K | 偏移B | 變量單位 | 測點分組 | 寄存器地址 | 數據類型 | 高低位順序 |
| 華為光伏逆變器 | Upv1 | Upv1 | 0x03,0x06號命令(讀寫保持寄存器) | 只讀 | 0.1 | 0.0 | -- | 0 | 32262 | 16位有符號 | 12 |
| 華為光伏逆變器 | Ipv1 | Ipv1 | 0x03,0x06號命令(讀寫保持寄存器) | 只讀 | 0.1 | 0.0 | -- | 0 | 32263 | 16位有符號 | 12 |
| 華為光伏逆變器 | Upv2 | Upv2 | 0x03,0x06號命令(讀寫保持寄存器) | 只讀 | 0.1 | 0.0 | -- | 0 | 32264 | 16位有符號 | 12 |
| 華為光伏逆變器 | Ipv2 | Ipv2 | 0x03,0x06號命令(讀寫保持寄存器) | 只讀 | 0.1 | 0.0 | -- | 0 | 32265 | 16位有符號 | 12 |
| 華為光伏逆變器 | Upv3 | Upv3 | 0x03,0x06號命令(讀寫保持寄存器) | 只讀 | 0.1 | 0.0 | -- | 0 | 32266 | 16位有符號 | 12 |
| 華為光伏逆變器 | Ipv3 | Ipv4 | 0x03,0x06號命令(讀寫保持寄存器) | 只讀 | 0.1 | 0.0 | -- | 0 | 32267 | 16位有符號 | 12 |
| 華為光伏逆變器 | Upv4 | Upv4 | 0x03,0x06號命令(讀寫保持寄存器) | 只讀 | 0.1 | 0.0 | -- | 0 | 32268 | 16位有符號 | 12 |
| 華為光伏逆變器 | Ipv4 | Ipv4 | 0x03,0x06號命令(讀寫保持寄存器) | 只讀 | 0.1 | 0.0 | -- | 0 | 32269 | 16位有符號 | 12 |
| 華為光伏逆變器 | Upv5 | Upv5 | 0x03,0x06號命令(讀寫保持寄存器) | 只讀 | 0.1 | 0.0 | -- | 0 | 32270 | 16位有符號 | 12 |
| 華為光伏逆變器 | Ipv5 | Ipv5 | 0x03,0x06號命令(讀寫保持寄存器) | 只讀 | 0.1 | 0.0 | -- | 0 | 32271 | 16位有符號 | 12 |
| 華為光伏逆變器 | Upv6 | Upv6 | 0x03,0x06號命令(讀寫保持寄存器) | 只讀 | 0.1 | 0.0 | -- | 0 | 32272 | 16位有符號 | 12 |
| 華為光伏逆變器 | Ipv6 | Ipv6 | 0x03,0x06號命令(讀寫保持寄存器) | 只讀 | 0.1 | 0.0 | -- | 0 | 32273 | 16位有符號 | 12 |
| 華為光伏逆變器 | Uab | Uab | 0x03,0x06號命令(讀寫保持寄存器) | 只讀 | 0.1 | 0.0 | -- | 0 | 32274 | 16位無符號 | 12 |
| 華為光伏逆變器 | Ubc | Ubc | 0x03,0x06號命令(讀寫保持寄存器) | 只讀 | 0.1 | 0.0 | -- | 0 | 32275 | 16位無符號 | 12 |
| 華為光伏逆變器 | Uca | Uca | 0x03,0x06號命令(讀寫保持寄存器) | 只讀 | 0.1 | 0.0 | -- | 0 | 32276 | 16位無符號 | 12 |
| 華為光伏逆變器 | Ua | Uca | 0x03,0x06號命令(讀寫保持寄存器) | 只讀 | 0.1 | 0.0 | -- | 0 | 32277 | 16位無符號 | 12 |
| 華為光伏逆變器 | Ub | Ub | 0x03,0x06號命令(讀寫保持寄存器) | 只讀 | 0.1 | 0.0 | -- | 0 | 32278 | 16位無符號 | 12 |
| 華為光伏逆變器 | Uc | Uc | 0x03,0x06號命令(讀寫保持寄存器) | 只讀 | 0.1 | 0.0 | -- | 0 | 32279 | 16位無符號 | 12 |
| 華為光伏逆變器 | Ia | Ia | 0x03,0x06號命令(讀寫保持寄存器) | 只讀 | 0.1 | 0.0 | -- | 0 | 32280 | 16位無符號 | 12 |
| 華為光伏逆變器 | Ib | Ib | 0x03,0x06號命令(讀寫保持寄存器) | 只讀 | 0.1 | 0.0 | -- | 0 | 32281 | 16位無符號 | 12 |
| 華為光伏逆變器 | Ic | Ic | 0x03,0x06號命令(讀寫保持寄存器) | 只讀 | 0.1 | 0.0 | -- | 0 | 32282 | 16位無符號 | 12 |
| 華為光伏逆變器 | F | Freq | 0x03,0x06號命令(讀寫保持寄存器) | 只讀 | 0.01 | 0.0 | -- | 0 | 32283 | 16位無符號 | 12 |
| 華為光伏逆變器 | COS | 功率因素 | 0x03,0x06號命令(讀寫保持寄存器) | 只讀 | 0.001 | 0.0 | -- | 0 | 32284 | 16位無符號 | 12 |
| 華為光伏逆變器 | Ef | 逆變器效率 | 0x03,0x06號命令(讀寫保持寄存器) | 只讀 | 0.01 | 0.0 | -- | 0 | 32285 | 16位無符號 | 12 |
| 華為光伏逆變器 | Temp | 機內溫度 | 0x03,0x06號命令(讀寫保持寄存器) | 只讀 | 0.1 | 0.0 | -- | 0 | 32286 | 16位有符號 | 12 |
| 華為光伏逆變器 | S | 狀態 | 0x03,0x06號命令(讀寫保持寄存器) | 只讀 | 1.0 | 0.0 | -- | 0 | 32287 | 16位無符號 | 12 |
| 華為光伏逆變器 | P | 有功功率 | 0x03,0x06號命令(讀寫保持寄存器) | 只讀 | 1.0 | 0.0 | -- | 0 | 32290 | 32位有符號 | 12 |
| 華為光伏逆變器 | Q | 無功功率 | 0x03,0x06號命令(讀寫保持寄存器) | 只讀 | 1.0 | 0.0 | -- | 0 | 32292 | 32位有符號 | 12 |
| 華為光伏逆變器 | Pdc | 總直流功率 | 0x03,0x06號命令(讀寫保持寄存器) | 只讀 | 1.0 | 0.0 | -- | 0 | 32294 | 32位有符號 | 12 |
| 華為光伏逆變器 | DE | 日發電量 | 0x03,0x06號命令(讀寫保持寄存器) | 只讀 | 0.01 | 0.0 | -- | 0 | 32300 | 32位無符號 | 12 |
| 華為光伏逆變器 | TE | 總發電量 | 0x03,0x06號命令(讀寫保持寄存器) | 只讀 | 0.01 | 0.0 | -- | 0 | 32306 | 32位無符號 | 12 |
| 華為光伏逆變器 | YGBFB | 有功百分比調節 | 0x03,0x06號命令(讀寫保持寄存器) | 讀寫 | 1.0 | 0.0 | -- | 0 | 40234 | 16位有符號 | 12 |
| 華為光伏逆變器 | GLYS | 功率因數調節 | 0x03,0x06號命令(讀寫保持寄存器) | 讀寫 | 0.001 | 0.0 | -- | 0 | 40122 | 16位有符號 | 12 |
| 華為光伏逆變器 | YGTJSN | 有功調節使能 | 0x03,0x10號命令(讀寫多寄存器) | 讀寫 | 1.0 | 0.0 | -- | 0 | 40118 | 16位無符號 | 12 |
| 華為光伏逆變器 | WGTJSN | 無功調節使能 | 0x03,0x06號命令(讀寫保持寄存器) | 讀寫 | 1.0 | 0.0 | -- | 0 | 40117 | 16位有符號 | 12 |
<<>
| 設備名稱(DevName) | 測點名稱(TagName) | 物模型標識(測點描述) | 功能碼 | 讀寫屬性 | 系數K | 偏移B | 變量單位 | 測點分組 | 寄存器地址 | 數據類型 | 高低位順序 |
| 華為光伏逆變器 | COMM_FAIL | 逆變器通信中斷 | 設備通訊中斷 | 只讀 | 0.0 | 0.0 | -- | 0 | 0 | 16位無符號 | 12 |
| 華為光伏逆變器 | F0 | 異常關機 | 0x03,0x06號命令(讀寫保持寄存器) | 只讀 | 1.0 | 0.0 | -- | 0 | 32287 | 16位無符號 | 12 |
| 華為光伏逆變器 | F1 | 指令關機 | 0x03,0x06號命令(讀寫保持寄存器) | 只讀 | 1.0 | 0.0 | -- | 0 | 32287 | 16位無符號 | 12 |
| 華為光伏逆變器 | F2 | 系統故障 | 0x03,0x06號命令(讀寫保持寄存器) | 只讀 | 1.0 | 0.0 | -- | 1 | 50001 | 16位無符號 | 12 |
| 華為光伏逆變器 | F3 | 系統故障 | 0x03,0x06號命令(讀寫保持寄存器) | 只讀 | 1.0 | 0.0 | -- | 1 | 50001 | 16位無符號 | 12 |
| 華為光伏逆變器 | F4 | 逆變電路異常 | 0x03,0x06號命令(讀寫保持寄存器) | 只讀 | 1.0 | 0.0 | -- | 1 | 50001 | 16位無符號 | 12 |
| 華為光伏逆變器 | F5 | 殘余電流異常 | 0x03,0x06號命令(讀寫保持寄存器) | 只讀 | 1.0 | 0.0 | -- | 1 | 50001 | 16位無符號 | 12 |
| 華為光伏逆變器 | F6 | 溫度過高 | 0x03,0x06號命令(讀寫保持寄存器) | 只讀 | 1.0 | 0.0 | -- | 1 | 50001 | 16位無符號 | 12 |
| 華為光伏逆變器 | F7 | 溫度過高 | 0x03,0x06號命令(讀寫保持寄存器) | 只讀 | 1.0 | 0.0 | -- | 1 | 50001 | 16位無符號 | 12 |
| 華為光伏逆變器 | F8 | 風扇故障 | 0x03,0x06號命令(讀寫保持寄存器) | 只讀 | 1.0 | 0.0 | -- | 1 | 50001 | 16位無符號 | 12 |
| 華為光伏逆變器 | F9 | SPI通訊異常 | 0x03,0x06號命令(讀寫保持寄存器) | 只讀 | 1.0 | 0.0 | -- | 1 | 50001 | 16位無符號 | 12 |
| 華為光伏逆變器 | F10 | 系統故障 | 0x03,0x06號命令(讀寫保持寄存器) | 只讀 | 1.0 | 0.0 | -- | 1 | 50001 | 16位無符號 | 12 |
| 華為光伏逆變器 | F11 | 系統故障 | 0x03,0x06號命令(讀寫保持寄存器) | 只讀 | 1.0 | 0.0 | -- | 1 | 50001 | 16位無符號 | 12 |
| 華為光伏逆變器 | F12 | 絕緣阻抗低 | 0x03,0x06號命令(讀寫保持寄存器) | 只讀 | 1.0 | 0.0 | -- | 1 | 50002 | 16位無符號 | 12 |
| 華為光伏逆變器 | F13 | 系統故障 | 0x03,0x06號命令(讀寫保持寄存器) | 只讀 | 1.0 | 0.0 | -- | 1 | 50002 | 16位無符號 | 12 |
| 華為光伏逆變器 | F14 | 殘余電流異常 | 0x03,0x06號命令(讀寫保持寄存器) | 只讀 | 1.0 | 0.0 | -- | 1 | 50002 | 16位無符號 | 12 |
| 華為光伏逆變器 | F15 | 溫度過高 | 0x03,0x06號命令(讀寫保持寄存器) | 只讀 | 1.0 | 0.0 | -- | 1 | 50002 | 16位無符號 | 12 |
| 華為光伏逆變器 | F16 | 浪涌保護器故障 | 0x03,0x06號命令(讀寫保持寄存器) | 只讀 | 1.0 | 0.0 | -- | 1 | 50002 | 16位無符號 | 12 |
| 華為光伏逆變器 | F17 | 浪涌保護器故障 | 0x03,0x06號命令(讀寫保持寄存器) | 只讀 | 1.0 | 0.0 | -- | 1 | 50002 | 16位無符號 | 12 |
| 華為光伏逆變器 | F18 | 系統故障 | 0x03,0x06號命令(讀寫保持寄存器) | 只讀 | 1.0 | 0.0 | -- | 1 | 50002 | 16位無符號 | 12 |
| 華為光伏逆變器 | F19 | 系統故障 | 0x03,0x06號命令(讀寫保持寄存器) | 只讀 | 1.0 | 0.0 | -- | 1 | 50003 | 16位無符號 | 12 |
| 華為光伏逆變器 | F20 | DC輸入電壓高 | 0x03,0x06號命令(讀寫保持寄存器) | 只讀 | 1.0 | 0.0 | -- | 1 | 50003 | 16位無符號 | 12 |
| 華為光伏逆變器 | F21 | DC輸入電壓高 | 0x03,0x06號命令(讀寫保持寄存器) | 只讀 | 1.0 | 0.0 | -- | 1 | 50003 | 16位無符號 | 12 |
| 華為光伏逆變器 | F22 | DC輸入電壓高 | 0x03,0x06號命令(讀寫保持寄存器) | 只讀 | 1.0 | 0.0 | -- | 1 | 50003 | 16位無符號 | 12 |
| 華為光伏逆變器 | F23 | 直流電路異常 | 0x03,0x06號命令(讀寫保持寄存器) | 只讀 | 1.0 | 0.0 | -- | 1 | 50003 | 16位無符號 | 12 |
| 華為光伏逆變器 | F24 | 溫度過高 | 0x03,0x06號命令(讀寫保持寄存器) | 只讀 | 1.0 | 0.0 | -- | 1 | 50004 | 16位無符號 | 12 |
| 華為光伏逆變器 | F25 | 直流電路異常 | 0x03,0x06號命令(讀寫保持寄存器) | 只讀 | 1.0 | 0.0 | -- | 1 | 50005 | 16位無符號 | 12 |
| 華為光伏逆變器 | F26 | 直流電路異常 | 0x03,0x06號命令(讀寫保持寄存器) | 只讀 | 1.0 | 0.0 | -- | 1 | 50005 | 16位無符號 | 12 |
| 華為光伏逆變器 | F27 | 直流電路異常 | 0x03,0x06號命令(讀寫保持寄存器) | 只讀 | 1.0 | 0.0 | -- | 1 | 50005 | 16位無符號 | 12 |
| 華為光伏逆變器 | F28 | 直流電路異常 | 0x03,0x06號命令(讀寫保持寄存器) | 只讀 | 1.0 | 0.0 | -- | 1 | 50005 | 16位無符號 | 12 |
| 華為光伏逆變器 | F29 | 直流電路異常 | 0x03,0x06號命令(讀寫保持寄存器) | 只讀 | 1.0 | 0.0 | -- | 1 | 50005 | 16位無符號 | 12 |
| 華為光伏逆變器 | F30 | 直流電路異常 | 0x03,0x06號命令(讀寫保持寄存器) | 只讀 | 1.0 | 0.0 | -- | 1 | 50005 | 16位無符號 | 12 |
| 華為光伏逆變器 | F31 | 直流電路異常 | 0x03,0x06號命令(讀寫保持寄存器) | 只讀 | 1.0 | 0.0 | -- | 1 | 50005 | 16位無符號 | 12 |
| 華為光伏逆變器 | F32 | 電網電壓異常 | 0x03,0x06號命令(讀寫保持寄存器) | 只讀 | 1.0 | 0.0 | -- | 1 | 50005 | 16位無符號 | 12 |
| 華為光伏逆變器 | F33 | 直流電路異常 | 0x03,0x06號命令(讀寫保持寄存器) | 只讀 | 1.0 | 0.0 | -- | 1 | 50005 | 16位無符號 | 12 |
| 華為光伏逆變器 | F34 | 變電路異常 | 0x03,0x06號命令(讀寫保持寄存器) | 只讀 | 1.0 | 0.0 | -- | 1 | 50006 | 16位無符號 | 12 |
| 華為光伏逆變器 | F35 | 系統故障 | 0x03,0x06號命令(讀寫保持寄存器) | 只讀 | 1.0 | 0.0 | -- | 1 | 50006 | 16位無符號 | 12 |
| 華為光伏逆變器 | F36 | 逆變電路異常 | 0x03,0x06號命令(讀寫保持寄存器) | 只讀 | 1.0 | 0.0 | -- | 1 | 50006 | 16位無符號 | 12 |
| 華為光伏逆變器 | F37 | 逆變電路異常 | 0x03,0x06號命令(讀寫保持寄存器) | 只讀 | 1.0 | 0.0 | -- | 1 | 50006 | 16位無符號 | 12 |
| 華為光伏逆變器 | F38 | 逆變電路異常 | 0x03,0x06號命令(讀寫保持寄存器) | 只讀 | 1.0 | 0.0 | -- | 1 | 50007 | 16位無符號 | 12 |
| 華為光伏逆變器 | F39 | 系統故障 | 0x03,0x06號命令(讀寫保持寄存器) | 只讀 | 1.0 | 0.0 | -- | 1 | 50007 | 16位無符號 | 12 |
| 華為光伏逆變器 | F40 | 逆變電路異常 | 0x03,0x06號命令(讀寫保持寄存器) | 只讀 | 1.0 | 0.0 | -- | 1 | 50007 | 16位無符號 | 12 |
| 華為光伏逆變器 | F41 | 電網電壓異常 | 0x03,0x06號命令(讀寫保持寄存器) | 只讀 | 1.0 | 0.0 | -- | 1 | 50007 | 16位無符號 | 12 |
| 華為光伏逆變器 | F42 | 電網電壓異常 | 0x03,0x06號命令(讀寫保持寄存器) | 只讀 | 1.0 | 0.0 | -- | 1 | 50007 | 16位無符號 | 12 |
| 華為光伏逆變器 | F43 | 電網電壓異常 | 0x03,0x06號命令(讀寫保持寄存器) | 只讀 | 1.0 | 0.0 | -- | 1 | 50007 | 16位無符號 | 12 |
| 華為光伏逆變器 | F44 | 電網電壓異常 | 0x03,0x06號命令(讀寫保持寄存器) | 只讀 | 1.0 | 0.0 | -- | 1 | 50008 | 16位無符號 | 12 |
| 華為光伏逆變器 | F45 | 電網電壓異常 | 0x03,0x06號命令(讀寫保持寄存器) | 只讀 | 1.0 | 0.0 | -- | 1 | 50008 | 16位無符號 | 12 |
| 華為光伏逆變器 | F46 | 電網電壓異常 | 0x03,0x06號命令(讀寫保持寄存器) | 只讀 | 1.0 | 0.0 | -- | 1 | 50008 | 16位無符號 | 12 |
| 華為光伏逆變器 | F47 | 電網電壓異常 | 0x03,0x06號命令(讀寫保持寄存器) | 只讀 | 1.0 | 0.0 | -- | 1 | 50008 | 16位無符號 | 12 |
| 華為光伏逆變器 | F48 | 電網電壓異常 | 0x03,0x06號命令(讀寫保持寄存器) | 只讀 | 1.0 | 0.0 | -- | 1 | 50008 | 16位無符號 | 12 |
| 華為光伏逆變器 | F49 | 電網電壓異常 | 0x03,0x06號命令(讀寫保持寄存器) | 只讀 | 1.0 | 0.0 | -- | 1 | 50008 | 16位無符號 | 12 |
| 華為光伏逆變器 | F50 | 電網頻率異常 | 0x03,0x06號命令(讀寫保持寄存器) | 只讀 | 1.0 | 0.0 | -- | 1 | 50008 | 16位無符號 | 12 |
| 華為光伏逆變器 | F51 | 電網頻率異常 | 0x03,0x06號命令(讀寫保持寄存器) | 只讀 | 1.0 | 0.0 | -- | 1 | 50008 | 16位無符號 | 12 |
| 華為光伏逆變器 | F52 | 電網電壓異常 | 0x03,0x06號命令(讀寫保持寄存器) | 只讀 | 1.0 | 0.0 | -- | 1 | 50008 | 16位無符號 | 12 |
| 華為光伏逆變器 | F53 | 電網電壓異常 | 0x03,0x06號命令(讀寫保持寄存器) | 只讀 | 1.0 | 0.0 | -- | 1 | 50008 | 16位無符號 | 12 |
| 華為光伏逆變器 | F54 | 接地異常 | 0x03,0x06號命令(讀寫保持寄存器) | 只讀 | 1.0 | 0.0 | -- | 1 | 50008 | 16位無符號 | 12 |
| 華為光伏逆變器 | F55 | 電網電壓異常 | 0x03,0x06號命令(讀寫保持寄存器) | 只讀 | 1.0 | 0.0 | -- | 1 | 50008 | 16位無符號 | 12 |
| 華為光伏逆變器 | F56 | 系統故障 | 0x03,0x06號命令(讀寫保持寄存器) | 只讀 | 1.0 | 0.0 | -- | 1 | 50008 | 16位無符號 | 12 |
| 華為光伏逆變器 | F57 | 系統故障 | 0x03,0x06號命令(讀寫保持寄存器) | 只讀 | 1.0 | 0.0 | -- | 1 | 50009 | 16位無符號 | 12 |
| 華為光伏逆變器 | F58 | 系統故障 | 0x03,0x06號命令(讀寫保持寄存器) | 只讀 | 1.0 | 0.0 | -- | 1 | 50009 | 16位無符號 | 12 |
| 華為光伏逆變器 | F59 | 電網電壓異常 | 0x03,0x06號命令(讀寫保持寄存器) | 只讀 | 1.0 | 0.0 | -- | 1 | 50009 | 16位無符號 | 12 |
| 華為光伏逆變器 | F60 | 逆變電路異常 | 0x03,0x06號命令(讀寫保持寄存器) | 只讀 | 1.0 | 0.0 | -- | 1 | 50011 | 16位無符號 | 12 |
| 華為光伏逆變器 | F61 | 電網電壓異常 | 0x03,0x06號命令(讀寫保持寄存器) | 只讀 | 1.0 | 0.0 | -- | 1 | 50011 | 16位無符號 | 12 |
華為光伏逆變器SUN2000-42KTL
華為光伏逆變器SUN2000-36KTL
華為光伏逆變器SUN2000-33KTL-A
華為光伏逆變器SUN2000-50KTL-C1
華為光伏逆變器SUN2000-50KTL-M0
華為光伏逆變器SUN2000-50KTL
華為光伏逆變器SUN2000-60KTL-M0
華為光伏逆變器SUN2000-60KTL
華為光伏逆變器SUN2000-55KTL
華為光伏逆變器SUN2000-60KTL-HV-D1
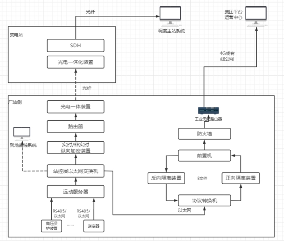
(1)采集網關機部署
新增協議網關機部署在XXXX光伏站安全I區,接入安全I區核心交換機,通過TCP協議與站內原有逆變器監控系統建立網絡連接,使用IEC104規約或其他電力規約采集數據,將采集的數據轉換為人工可讀的信息后生成CIM-E格式的文件通過正向安全隔離裝置轉發給前置機。根據廠站要求,可根據實際情況是否接入網安,如接入網安裝置,在協議網關機安裝Agent軟件,將設備接入安全I區網絡安全監測裝置實時監控。
(2)正向隔離裝置部署
在安全I區與信息管理IV區之間部署正向型物理隔離裝置1臺,用于對數據進行簽名驗證、內容過濾、有效性檢查等處理,實現生產控制大區與外部網絡之間的物理隔離。同時隔離裝置開啟日志功能,接入安全I區網絡安全監測裝置實時監控。
(3)反向隔離裝置部署
在安全I區與信息管理IV區之間部署反向型物理隔離裝置1臺,用于對數據進行簽名驗證、內容過濾、有效性檢查等處理,實現外部網絡與生產控制大區之間的安全控制,前置機接收來自平臺的控制指令(遙控,遙調)后生成E文件標準格式經反向隔離安全傳輸至協議網關機,同時隔離裝置開啟日志功能,接入安全I區網絡安全監測裝置實時監控。
(4)杭州領祺科技PBOX6220A前置機部署
在信息管理IV區部署前置機1臺,通過工業無線4G路由器連接企業網,將接收到的E文件格式數據實時存儲,同時轉換成集團運營數據中心平臺協議,如IEC104/MQTT/私有協議等。
(5)硬件防火墻部署
在外網接口處部署硬件防火墻,用于基于IP的訪問控制,形成專用通道,實現邏輯隔離。
其他:協議網關機和前置機均采用基于LINUIX的安全操作系統,協議網關機除保留104數據采集端口及E文件格式上傳服務外,其他端口及服務全部關閉。所有新增設備獨立組屏安裝。設備部署示意圖如下: